26 января, 18:12
Россиянин устанавливает Starlink в Калининграде для обхода блокировок РКН



Баррель черной икры
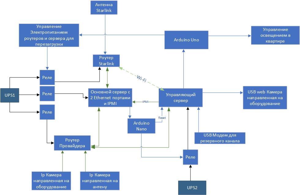
Россиянин так устал от блокировок РКН что снял квартиру в Калининграде и поставил туда Starlink Терминал он установил в Калининградской области на границе с Польшей чтобы Starlink не заблокировали Оттуда айтишник провёл туннель до своего дома а подключением управляет через умный дом Чтобы пользоваться нормальным интернетом мужчина потратил в сумме 410 тысяч рублей banki oil

Гречка в долларах
Хабаровчанин создал нелегальный канал доступа в интернет через Starlink с ежемесячными затратами в 42 тыс рублей Житель Хабаровска устав от проблем с VPN организовал для себя и девяти знакомых доступ в интернет через спутниковую систему Starlink Поскольку сервис Илона Маска в России не работает официально ему пришлось арендовать квартиру в Калининградской области установить там оборудование и настроить туннель до своего дома на Дальнем Востоке Общие стартовые затраты составили около 370 тысяч рублей а ежемесячное содержание 42 тысячи рублей Эти расходы делятся между десятью пользователями Скорость соединения достигает 70 100 Мбит с grechne


Северо-Запад. Главное
Россиянин установил Starlink в Калининградской области чтобы обойти блокировки Роскомнадзора Айтишник арендовал квартиру у границы с Польшей разместил там спутниковый терминал и протянул защищённый туннель до своего дома управляя узлом удалённо через систему умного дома На оборудование Starlink он потратил около 110 тысяч рублей на перелёт проживание и аренду авто ещё 200 тысяч на серверы и вспомогательную технику 60 тысяч аренда квартиры обходится в 40 тысяч Ежемесячные расходы составляют около 42 тысяч рублей при этом каналом пользуются несколько человек разделив затраты между собой Источник


iPhones.ru
Парень попытался подключить в Калининграде интернет Starlink и провел даже туннель на границе с Польшей Вышло интересно Физически спутники Starlink покрывают территорию России сигнал есть терминалы видят спутники Идея заключалась в том чтобы развернуть Starlink в регионе где он хотя бы частично работает а затем прокинуть защищённый туннель к себе в другой регион Поэтому был выбран Калининград Скорость доступа из дома составляет 70 100 Мбит с Оборудование обошлось в 170 тысяч рублей а ежемесячные расходы составляют 40 42 тысячи рублей Это с учетом аренды квартиры и подписки на Starlink www iphones ru 1356834 новости iphonesru


iGuides.ru
Российский компьютерщик нашёл способ подключиться к иностранному интернету Пользователь Хабра с ником shadowform поделился историей об организации доступа к спутниковому интернету Starlink По его словам целью было создание стабильного канала связи в обход географических ограничений Эта публикация собрала значительное количество комментариев и часть аудитории высказала серьёзные в достоверности изложенной информации iguides
Похожие новости


![Аватар Телеграм канала: TechGPT [🅽 🅴 🆆 🆂] 🤖](https://content.tek.fm/2972f683-eab7-4e0a-9c08-d11cb3f2e57d.jpg)
+1



+2



+6



+4



+4



+1

Вымпелком и Билайн запускают 5G в международном роуминге для россиян
Технологии
1 день назад

![Аватар Телеграм канала: TechGPT [🅽 🅴 🆆 🆂] 🤖](https://content.tek.fm/2972f683-eab7-4e0a-9c08-d11cb3f2e57d.jpg)
+1
Сергей Собянин отменяет строительство жёлтой ветки метро в Москве
Общество
17 часов назад


+2
В Благовещенске продолжается модернизация подземных коммуникаций на улицах Октябрьская и Загородная
Общество
1 день назад


+6
Калмыкия запускает обновление электросетей с поддержкой Россети Юг
Общество
1 день назад


+4
Казань обновляет генплан: новые марины и речные трамвайчики
Общество
8 часов назад


+4
Планы по сносу домов в Минске: новые многоэтажки на ул. Полесской и изменения в Автодоровском переулке
Общество
19 часов назад


+1